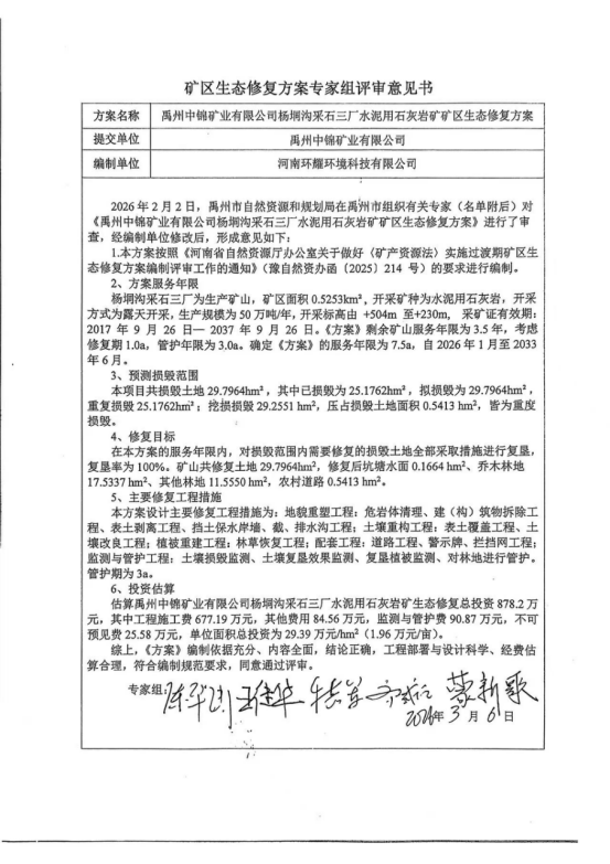
根据《河南省自然资源厅办公室关于做好<矿产资源法>实施过渡期矿区生态修复方案编制评审工作的通知》(豫自然资办函(2025)214号)和《自然资源部办公厅关于做好<矿产资源法>实施过渡期内矿区生态修复方案编制评审有关工作的通知》(自然资办函(2025)2043号)文件精神,我局现对《禹州中锦矿业有限公司杨垌沟采石二厂、禹州中锦矿业有限公司杨垌沟采石三厂矿区生态修复方案》专家评审意见(见附件)进行公告,公示期7天,自发布之日至2026年3月18日。
各矿山企业或个人对上述公示若有异议,可到禹州市自然资源和规划局地质环境股提出意见。
联系电话:0374—8162065
联 系 人: 董晓冰
2026年3月11日
附:1、矿区生态修复方案专家组评审意见


·

