许政 [2022] 31号
各县(市、区)人民政府,市城乡一体化示范区、经济技术开发区、东城区管委会,市人民政府各部门:
现将《许昌市“十四五”人才发展人力资源开发和就业促进规划》印发给你们,请认真贯彻落实。
2022年8月10日
许昌市“十四五”人才发展人力资源开发和就业促进规划
为促进全市人才、人力资源和就业工作高质量发展,助推努力实现经济发展高质量、城乡建设高水平、人民群众高素质,全面开创许昌社会主义现代化建设新局面,根据《河南省“十四五”人才发展、人力资源开发和就业促进规划》和《许昌市国民经济和社会发展第十四个五年规划纲要和二○三五年远景目标纲要》等文件精神,结合许昌市工作实际,编制本规划。
第一章 指导思想与主要目标
第一节 发展基础
“十三五”时期,是我市人才发展、人力资源开发和就业促进工作取得重要成就的五年。面对错综复杂的外部环境、艰巨繁重的改革发展任务,特别是新冠肺炎疫情严重冲击,全市上下以习近平新时代中国特色社会主义思想为指导,坚决贯彻党中央、省委、市委决策部署,全面树立人才强市、就业优先工作导向,顺利完成“十三五”时期的主要目标任务,为“十四五”时期事业发展奠定了坚实基础。
人才强市建设取得新成效。实施创新驱动发展战略、人才强市战略、科教兴市战略,人才政策体系逐步完善,人才发展环境不断优化,人才队伍规模持续壮大,人才支撑发展效能不断显现。截至2020年年底,全市共有“百千万人才工程”国家级人选1人,享受国务院、省政府特殊津贴专家57人,全国技术能手1人,省、市学术技术带头人276人,省、市技术能手196人;全市人才总量达82.67万人,其中专业技术人才、技能人才、农村实用人才分别达17.3万人、53.7万人、11.6万人;博士后科研工作站达12个,创新实践基地达10个;连续开展四届“许昌英才计划”评审认定,累计引进创新创业人才(团队)项目74个、高层次人才788名;国家级高新技术企业由64家增加到244家,每万人口发明专利拥有量5件。
人力资源开发取得新进展。全力推进全民技能振兴工程,五年来累计建成国家级高技能人才培养示范基地1家、省级高技能人才培养示范基地3家、国家级技能大师工作室1家、省级技能大师工作室3家、市级技能大师工作室20家。突出培训重点,大力开展职业技能提升行动,全面开展企业新型学徒制培训、就业重点群体培训和以工代训,努力提高劳动者技能水平和就业能力,五年累计开展各类职业技能培训50.5万人次。职业教育发展取得显著成效,全市职业院校15所,在校生规模达7.3万人;许昌职业技术学院入选国家级“双高工程”建设项目,许昌职业技术学院、许昌电气职业学院入选省级“双高工程”建设项目。稳步开展“1+X”证书试点工作,共有试点院校8所、试点专业学生3万人。产教融合取得明显进展,校企签约共建“鲲鹏产业学院”2所。
就业创业工作取得新成效。把就业作为“六稳”“六保”首要任务,实施就业优先战略,将新增城镇就业列入重点民生实事,推行就业实名制和“互联网+就业创业”信息系统,全市就业形势总体稳定,就业结构持续优化,就业质量持续提高,创业带动就业成效明显。全市城镇累计新增就业35.2万人,城镇登记失业率保持在4%以内;累计转移农村劳动力26.5万人;累计促进7.5万城镇失业人员再就业,帮助3.6万就业困难人员就业,高校毕业生总体就业率保持在90%以上。积极开发公益性岗位,实行托底安置,城镇“零就业家庭”动态保持为零。大力推动大众创业、万众创新,建成省级创业孵化示范基地2家、省级农民工返乡创业示范园区2家、省级充分就业社区20个;累计发放创业担保贷款23.2亿元,累计带动7万人就业,创业带动就业倍增效应更加明显。
第二节 发展环境
“十四五”时期,人才发展、人力资源开发和就业促进工作面临的发展环境更加错综复杂,既处于大有可为的战略机遇期,也面临诸多深层次矛盾和突出问题。
国家人才事业发展和就业促进工作机遇与挑战并存。我国发展仍然处于重要战略机遇期。党中央、国务院高度重视人才和就业问题,实施人才强国、就业优先、共同富裕战略,为激发人才创新活力、实现更加充分更高质量就业提供了根本保证;我国已转向高质量发展阶段,新发展格局加快构建,经济稳中向好、长期向好,人力资源整体受教育程度上升,社会性流动更加顺畅,新的就业增长点不断涌现,为人才作用发挥、就业局势长期稳定创造了良好条件。但同时,我国面临着日趋严峻的人口红利逐步减少、高精尖人才培育体系欠缺、产业骨干人才供给不足、人才培养培训不适应市场需求、结构性就业矛盾凸显等问题。
我市推动人才事业发展和就业促进工作具备良好条件。近年来,我市经济社会发展呈现理念新、质量高、韧劲足、潜力大的特点,有能力、有条件率先适应发展环境、发展阶段的重大变化,加快推进高质量发展,为推动全市人才、就业工作发展提供了诸多机遇和有利条件。一是党委政府高度重视。市委、市政府始终把稳就业、保民生摆在突出位置,积极实施创新驱动、人才强市、科教兴市战略,把贯彻落实“人人持证,技能河南”建设作为重要抓手,为事业发展提供了坚强保障和强大动力支撑。二是发展基础更加坚实。“十三五”期间,我市经济实力显著增强,财政收入平稳增长,2020年全市生产总值达3449.2亿元、人均生产总值超1万美元,一般公共预算收入达181.8亿元,为加强人才队伍建设、推动高质量就业奠定了坚实的物质基础。三是战略支撑更加坚实。构建新发展格局、黄河流域生态保护和高质量发展、促进中部崛起等国家战略的实施,许昌城乡融合共同富裕先行试验区和郑汴许“黄金三角区”纳入省重点工作,都为我市在新起点上乘势而为、转型升级提供了更多政策红利,也为人才创新创业、就业扩容提质提供了重要机遇和坚实支撑。四是动能转换孕育潜力。创新驱动战略全面实施,新一轮科技革命有利于我市推进深度工业化,加快构建5G信息技术、人工智能、生命健康、新材料等现代产业体系,新经济、新产业、新业态将不断涌现,为发挥人才作用、提升就业质量注入无限潜力。
我市人才事业发展和就业促进工作仍面临不少亟待解决问题。我市的人才、人力资源和就业工作虽然取得了一定的成就,但也面临较大压力。人才发展方面,许昌作为省内人口小市,人才总量少,高层次、创新型人才相对缺乏,尤其是产业领军型人才缺乏;高端人才对战略性新兴产业发展的支撑能力不强,缺乏承接产业转移的高技能人才;高校、科研院所等创新平台数量少;人才队伍活力有待进一步释放。人力资源开发方面,技能培训针对性、有效性需进一步提升;职业教育人才培养层次类型与产业发展需求不相适应;校企协同、实践育人的人才培养模式尚未根本形成;企业技能培训主体作用发挥不够,组织职业培训的动力和意愿不足。就业促进方面,就业总量压力仍然较大,重点群体就业任务艰巨,结构性就业矛盾更为突出;劳动关系风险矛盾综合治理存在不足,新业态从业人员劳动权益保障政策亟待完善;构建良好的创业生态,增强创业带动就业能力仍需持续发力。
面对发展的重大机遇和严峻挑战,必须坚持党的全面领导,坚持以人民为中心的发展思想,全面贯彻新发展理念,切实树牢“人才是第一资源、创新是第一动力”理念,推动形成人才引领发展、技能提升促进就业、高质量就业推动共同富裕的良性循环,为努力实现“经济发展高质量、城乡建设高水平、人民群众高素质”,全面开创许昌社会主义现代化建设新局面提供强有力的人力资源保障。
第三节 指导思想
“十四五”时期,我市人才发展、人力资源开发和就业促进工作的指导思想是:以习近平新时代中国特色社会主义思想为指导,深入贯彻党的十九大和十九届二中、三中、四中、五中、六中全会和省十一次党代会、市八次党代会精神,全面贯彻党的基本理论、基本路线、基本方略,坚持和发扬党的百年奋斗的历史经验,深入贯彻中央人才工作会议精神、习近平总书记关于人才工作、就业工作和河南工作的重要讲话及指示批示精神,立足新发展阶段,贯彻新发展理念,服务构建新发展格局,紧抓许昌城乡融合共同富裕先行试验区建设、深入推进郑许一体化等历史机遇,以推动高质量发展为主题,以改革创新为根本动力,以满足人民日益增长的美好生活需要为根本目的,以人才引领发展、技能促进就业、就业推动增收为主线,全方位培养、引进、用好人才,积极贯彻落实“人人持证、技能河南”建设,推动实现更加充分更加高质量就业,为努力实现“经济发展高质量、城乡建设高水平、人民群众高素质”,全面开创许昌社会主义现代化建设新局面贡献重要力量。
推动“十四五”时期人才发展、人力资源开发和就业工作,必须遵循以下原则:坚持党的全面领导,坚持以人民为中心,坚持新发展理念,坚持服务工作大局,坚持深化改革创新。
第四节 主要目标
到2025年,要实现以下目标:
一、深入实施人才强市战略,全方位培养、引进、用好人才,为经济社会发展提供人才支撑
——人才总量稳步增长。到2025年,全市企业经营管理人才、专业技术人才、技能人才、农村实用人才、社会工作人才等各类人才总量达到130万人以上,占从业人员的60%以上。
——人才结构持续优化。到2025年,全市专业技术人才高级职称比例稳定在10%左右,中高技能人才占技能人才的比例达到80%以上。
——人才效能有效发挥。到2025年,每万人口高价值发明专利拥有量达到3件,高新技术企业数突破500家,全员劳动生产率年均增长达到5.5%以上。
——人才环境持续改善。“十四五”时期,研发经费投入年均增长10%;人才创新创业进程全面加快,人才服务体系更加优化。
二、贯彻落实“人人持证、技能河南”建设,大规模开展职业技能培训,打造人力资源新优势
——“人人持证、技能河南”建设深入推进。系统完备的技能人才培养体系全面形成,职业技能培训质量不断提升,劳动者技能素质不断提高,培养和造就数量充足、结构合理、素质优良、技艺精湛、门类齐全的技能劳动者队伍,完成60万人次职业技能培训,45万人(含新增高技能人才15万人)取得相应证书。
——职业教育适应性不断增强。职业教育体系层次、结构更加科学,院校专业设置更加适应经济社会需求。产教融合、校企合作不断深化,建成一批高水平职业院校(技工院校),各类职业人才培养水平大幅提升。
——人力资源供求匹配效率有效提升。高标准人力资源市场体系基本建成,人力资源市场更加统一规范,人力资源服务业实现高质量发展,人力资源流动配置更加高效率。
三、深入实施就业优先战略,推动实现更加充分更高质量就业,进一步夯实共同富裕基础
——就业形势总体平稳。城镇新增就业25万人以上,新增农村劳动力转移就业10万人以上,城镇调查失业率控制在5.5%以内,高校毕业生、农民工等重点群体就业保持稳定,劳动力市场供求基本平衡。
——就业质量稳步提升。劳动者收入水平持续提高,劳动报酬与劳动生产率同步提升。就业结构持续优化,城镇就业人员、第三产业从业人员占比逐步扩大。就业环境不断改善,就业稳定性不断增强,社会保险覆盖面不断扩大,劳动关系更加和谐,更多劳动者实现高质量就业。
——创业带动就业效应更加明显。创业扶持体系不断完善,创业环境更加优化,创业成本不断降低,创业服务水平进一步提升,劳动者投身创业创新活动的积极性不断增强。全市新增返乡创业2万人以上。
——就业服务能力持续增强。城乡均等的公共就业创业服务体系更加健全,覆盖县(市、区)、乡镇(街道)、村(社区)的就业服务网络基本建成,公共就业服务标准化、智慧化、便民化水平显著提高,服务能力和效率明显改善。就业领域风险监测预警机制不断健全,失业风险应对能力显著增强。


第二章 围绕推动高质量发展,加强重点人才队伍建设
聚焦“经济发展高质量、城乡建设高水平、人民群众高素质”,围绕加快建设“五个强市”,着力加强重点人才队伍建设。
第一节 加强科技创新人才队伍建设
深入实施“许昌英才计划”等人才引育工程,搭建高层次人才引进平台,积极引进领军人才和创新团队,加快培养集聚一批引领支撑高质量发展的高层次领军人才和创新团队。健全完善高层次领军人才培养支持、发挥作用、激励保障、联系服务工作机制,积极遴选和培养中原学者、科技领军人才等科技创新人才队伍,组建高端人才创新团队。加强青年科技人才培育,注重在科学实践活动中培养使用青年科技人才。
第二节 加强专业技术人才队伍建设
加大专业技术人才培养力度。认真落实专业技术人员继续教育制度,推进分类分层的专业技术人才继续教育体系。深入实施专业技术人才知识更新工程,聚焦战略性新兴产业、未来产业领域,实施高级研修项目、急需紧缺人才培养项目及各类岗位能力提升培训项目,大规模开展高层次、急需紧缺和骨干专业技术人才培养培训。完善专业技术人才选拔标准和条件,加快推动国家、省、市三级梯次递进的高层次专业技术人才选拔培养体系建设。加大国家级、省级人才工程人选推荐力度,扎实做好杰出专业技术人才、学术技术带头人等优秀专家评审选拔工作,继续实行政府特殊津贴制度,强化荣誉激励作用。
第三节 加强高技能人才队伍建设
贯彻落实“人人持证、技能河南”建设,加快建设技能型社会。持续实施高技能人才振兴计划、“金蓝领”技能提升培训项目、高技能领军人才项目等,加快高技能人才培养基地、技能大师工作室等项目建设,夯实高技能人才队伍培训基础。大力推进职业教育发展,加强技工院校建设,推进“一体化”教学改革,深化产教融合、校企合作,打造品牌技工院校、特色化专业、技工教育教学名师。扩大高技能人才与专业技术人才职业发展贯通领域和规模。弘扬新时代工匠精神,加强对高技能人才表彰激励,打造“许昌大工匠”品牌,增强高技能人才的职业荣誉感、自豪感、获得感。
第四节 加强产业人才队伍建设
大力培育企业经营管理人才。实施企业家素质提升工程,联合知名高校对民营企业家开展专项培训。建立青年企业家培养“导师制”,构建成长导师指导青年企业家帮带制度。完善经营管理人才引进机制,引进一批科技创新创业企业家和企业战略规划、资本运作、科技管理等方面专门人才。探索企业领导人员市场化选拔、考核和激励机制,推动“双百企业”“科改示范企业”加快建立职业经理人制度。搭建企业家学习交流平台,引导企业家之间优势互补。
加速引进培育产业创新人才。围绕产业基础再造、产业链现代化、战略性新兴产业跨越发展,实施产业创新人才集聚行动,精准引进培育急需紧缺产业人才。分领域分行业编制实施产业人才发展规划,推进产业人才精准培育,打造高素质产业人才大军。
第五节 加强乡村振兴人才队伍建设
加快培养农业农村发展人才。实施现代农民培育计划、农村实用人才培养计划和返乡创业人才能力提升行动,大力培育农业生产经营人才、农村创业创新带头人,培养高素质农民。紧密结合现代农业、农村电商、乡村旅游、乡村治理、美丽乡村和公共服务建设,培养乡村产业领军人才和乡村治理人才,推进乡村教师、卫生健康、文化旅游、乡村规划建设等人才队伍建设,夯实乡村振兴人才基础。加快培养农业农村科技人才。加强农业科技领军人才培养引进,培育农业科技后备人才,加强农业优势特色产业创新团队和平台建设。实施基层农技人员素质提升工程,加强农业农村科技推广人才培养,继续实施科技特派员制度,选派科技特派员深入基层开展科技服务,助力乡村振兴。
建立各类人才定期服务乡村制度。实施青年返乡“春雁”行动、农村青年致富带头人“领头雁”计划,促进青年人才返乡下乡。完善科研人才到乡村和涉农企业创新创业支持政策,引导离退休党员干部、知识分子和工商界人士服务乡村振兴,支持专业技术人才通过项目合作、短期工作、兼职等多种形式到基层开展服务活动。
第六节 加强社会事业人才队伍队伍建设
加强教师队伍建设。深入实施乡村教师支持计划、中小学教师梯队攀升体系建设计划,继续实施特岗计划、地方公费师范生培养计划等,建强乡村教师队伍。实施“双师型”职教教师队伍建设工程、卓越职业教育教师校长培养工程、职业院校教师素质提高计划,提升职业院校师资水平。做好各级教学名师遴选推进评审,加强青年骨干教师培养,培养建设高素质专业化创新型的教学团队。优化教师培训体制机制,统筹实施“国培计划”“省培计划”等各级各类培训项目,推动教师培训提质增效。加强师德师风建设,培育新时代“四有”好老师。加强卫生人才队伍建设。完善公共卫生人才培养体系,扩大高层次、复合型专业人才供给。加强疾控人才培养,稳定基层疾控队伍。大力引进培养全科、儿科、精神科、病理、老年医学、麻醉、中医等急需紧缺人才。持续实施基层卫生人才工程,提升县域医疗服务能力。实施医学人才培养项目,全面提升诊疗水平。
加强社会工作人才队伍建设。制定社会工作者培训、轮训计划,将高层次社会工作人才纳入急需紧缺人才引进范围。支持民政事业单位、城乡社区和社会服务机构设置社会工作岗位,加大政府购买社会工作服务力度,建立县、乡、村三级社会工作服务体系。
第七节 加强党政人才队伍建设
高质量开展党政干部集中轮训,不断提高培训覆盖面。聚焦科技创新、经济管理、社会治理、数字政府建设等领域,组织专题培训,全面优化党政干部知识结构,提高专业化能力。健全干部定期交流、轮岗制度,健全落实第一书记制度,积极选派干部到重大工程项目和乡村振兴一线历练。完善干部成长选育管用全链条工作机制,及时提拔使用各方面表现突出的优秀年轻干部。深入推进“墩苗育苗”计划,推动年轻干部“基层-机关”双向交流任职。抓好选调生源头工程,吸纳更多优秀高校毕业生进入党政干部队伍。组织年轻干部到艰苦环境、关键岗位接受锻炼,帮助优秀年轻干部增长才干、脱颖而出。
第八节 加强宣传思想文化人才队伍建设
扎实推进“六支队伍”建设,培养集聚理论、新闻、出版、文艺、思想政治工作、网络传播管理等优秀宣传文化人才。继续实施文化名家、“四个一批”等人才工程,着力培养一批宣传思想文化领域人才。加强文化产业领域经营管理、创意设计等专业人才引进培育,建立文创作品孵化、传播机制,打造许昌特色的文创品牌和文化名人。加大基层宣传文化人才培养,推进基层骨干文化人才交流使用。到2025年,着力培养造就一批有较强知名度和影响力的高层次领军人才,培养一批专业素质优秀、有较大发展潜力的青年拔尖人才,支持一批扎根基层、服务群众的文化骨干人才。
第三章 深化人才发展体制机制改革,激发人才创新创造活力
坚持党管人才,深化人才发展体制机制改革,建立健全人才培养、引进、使用、评价、激励、流动机制,实行更加积极、更加开放、更加有效的人才政策,构筑人才发展高地。
第一节 建立运行高效的人才管理机制
加强党对人才工作的全面领导。完善人才工作目标责任考核和机制保障,探索建立人才发展监测评价体系,将人才发展列入经济社会发展综合评价指标。推动人才管理部门简政放权,强化政府人才宏观管理、政策法规制定、公共服务、监督保障等职能,消除对用人主体的过度干预。大力培育专业社会组织和人才中介服务机构,有序承接政府转移的人才培养、评价、流动、激励等职能。
提升用人主体用人自主权。充分发挥用人主体在人才培养、引进和使用中的主导作用。完善人才编制使用管理办法。推进事业单位人事制度改革,赋予科研院所、高校、公立医院等在人才使用、配置等方面更大的自主权。按照全省统一部署,推进完成事业单位重塑性改革。有序推行事业单位管理岗位职员等级晋升制度。鼓励科研院所自主确定研究课题、自主选聘科研团队、自主安排经费使用等。
第二节 建立需求导向的人才培养机制
改进高层次人才培养支持方式。加大对国家、省重点人才计划入选者等高端人才和团队的支持力度,组建一批有基础、有潜力、研究方向明确的高水平创新团队,加大对高层次创新人才和高水平创新团队长期稳定支持。改革完善科研经费管理工作,完善科研项目经费拨付机制,创新财政科研经费投入方式,发挥财政经费的杠杆效应和导向作用。扩大科研经费管理自主权,健全科研绩效管理机制,引导科研资源向优秀人才和团队倾斜。以校地共建人才工程为载体,深化与许昌学院、许昌职业技术学院、许昌电气职业学院、许昌市委党校校地共建人才合作,通过校地持续联合建设,围绕许昌市重点产业打造高质量的应用型人才培养基地,建成一批校企联动的产业技术积累创新联合体,建成一批省市级工程技术中心、工程实验室和科学研究基地,产生一批有影响的科技成果,培养一批优秀的科技人才与领军人物。
培育壮大青年人才队伍。完善青年人才普惠性支持措施,加大青年优秀人才创新创业项目支持力度,推行“人才+项目”培养模式,鼓励和支持青年创新人才承担重要科研任务,参与重大项目攻关,支持更多青年人才成长为领军人才。实施博士后创新人才支持计划,高质量建设博士后科研工作站和创新实践基地,加大博士后招收力度,落实在站博士后资助、博士后安家经费补助等政策,积极扶持博士后创新创业。大力推进大学生见习基地和创业园建设,打造大学生实习应聘、就业创业全链支持体系,吸引更多高校毕业生在许就业创业。
加快急需紧缺人才培养开发。聚焦重点产业体系,编制《许昌市急需紧缺人才需求参考目录》。围绕先进制造业强市建设,加强新一代信息技术、硅碳新材料、生物医药、智能装备、智能网联及新能源汽车、节能环保等产业领域相关急需紧缺人才培养。围绕数字许昌建设,加强人工智能、物联网、云计算、大数据等方面人才培养。围绕现代服务业强市建设,提升现代服务业相关领域人才培养水平,加强现代物流、金融、文旅、康养、社会工作等方面人才培养。围绕文化强市建设,加大非遗传承、传统文化传播和文创设计等产业应用创新、技术技能人才培养力度。围绕全面推进乡村振兴,着力培养培训高素质农民和乡村振兴带头人。

第三节 建立近悦远来的人才引进机制
健全引才聚才长效机制。建立人才支持政策定期调整机制,以资助额度、支持重点、管理方式等为重点不断完善高层次人才支持政策。健全重点领域、重点产业人才需求预测预警和引才目录定期发布机制。完善顶尖人才引进一事一议“绿色通道”制度。支持院士以专职聘任方式在许工作,“一人一策”进行岗位安排和科研支持。鼓励支持事业单位大力引进高层次急需紧缺人才,不受事业单位岗位总量、最高等级和结构比例限制。全面实施特聘研究员制度,探索在更多领域、更大范围实施特聘制度。深入实施“许昌英才计划”,利用好“中国·河南招才引智创新发展大会”等平台,积极组织我市企事业单位参加招才引智专项活动,大力引进海内外高端人才、高校毕业生等基础人才和实用人才,推动各类人才(项目)落实落地。
推动双招双引融合发展。树立招商引资、招才引智融合发展理念,协同推进招商引资与招才引智工作。编制重点产业“双招双引”路线图,赋予招商团队招才引智职责,实行“人才+项目”“团队+技术+资本+人才”“双招双引”模式,吸引更多龙头企业、重大项目、高端团队加速集聚。探索实行招才引智和招商引资一体化考核。
创新柔性引才方式。坚持不求所有、但求所用,柔性引进一批重大项目推进、重点技术攻关、主导产业发展所急需的“高精尖”短缺人才。探索平台引进、项目引进、合作引进、兼职引进等多种方式,不拘一格引进人才。鼓励通过兼职挂职、技术咨询、项目合作、周末教授、特聘研究员等方式汇聚人才智力资源。支持高校、科研机构等设置创新型岗位或流动岗位,大力引进“候鸟式”“双休日”专家等,更好吸引各类高端急需人才来许贡献才智。

第四节 建立唯才是用的人才使用机制
努力打造人才创新创业平台,加强与科研院所、高等院校的战略合作,加快布局建设重点实验室、企业技术(创新)中心等市级创新平台,积极争创国家级、省级创新平台,加快建设一批创新设计、公共检测、科技信息等专业技术平台,促进各类人才才尽其用。加强创新团队创新项目集聚,加大对国家级、省部级创新团队以及牵头承担国家、省部级重点(重大)项目团队的支持力度。实行“揭榜挂帅”“赛马制”等竞争性人才使用机制,支持帅才型科学家有效整合优势资源集中攻关,努力实现关键共性技术与“卡脖子”技术群体性突破。推行首席专家负责制,推进项目经费使用包干制、科研项目经理人制度等试点,赋予领军人才更大技术路线决定权、更大经费支配权、更大资源调度权。探索开展创业项目“以赛代评”改革,以创新创业大赛发掘引进高端人才和优质项目。鼓励科研人员按规定保留人事关系离岗创业创新,推动更多创新人才带专利、项目、团队创业。建立健全人才工作容错纠错机制,赋予人才一定的“试错权”,营造鼓励创新、宽容失败的良好环境。
第五节 建立科学合理的人才评价机制
健全科学分类的人才评价体系。加快建立以创新价值、能力、贡献为导向的人才评价体系,推行代表作评价。探索完善学术、市场、社会等多元评价机制,建立以同行评价为基础的业内评价机制。科学设置人才评价周期,适当延长基础研究人才、青年人才等评价考核周期。畅通人才评价渠道,建立高层次和急需紧缺人才评价认定机制,完善在重大科研、工程项目实施等工作中评价、识别人才机制。支持用人单位建立评价体系,促进人才评价与引进、培养、使用、激励等相衔接。
深化职称制度改革。按照我省职称政策,逐步扩大职称自主评审范围,有序向符合条件的企事业单位下放职称权限。推进新兴职业领域职称评审。贯彻落实急需紧缺和高层次人才职称评聘“绿色通道”。拓展专业技术人才职业发展空间,畅通非公经济组织、自由职业者和高技能人才职称晋升渠道。完善基层专业技术人才“定向评价、定向使用”机制,适当放宽在基层一线工作的专业技术人才职称评审条件,持续推动职称评定向乡村教师、乡村医生、基层农业技术人员倾斜。加强对职称自主评聘单位、社会化评价机构的事中事后监管。
第六节 建立以人为本的人才激励机制
深化工资分配激励机制改革。构建充分体现知识、技术等创新要素价值的收益分配机制。改革完善事业单位工资制度,探索实行年薪制等分配形式,建立事业单位绩效工资总量动态调整机制,落实事业单位高层次人才工资分配激励机制和科研人员职务科技成果转化现金奖励政策。深化公立医院薪酬制度改革,推进高校、科研院所薪酬制度改革,分级分类优化其他事业单位绩效工资管理办法。健全技术技能激励导向的薪酬分配体系,推动企业工资分配与岗位价值、技能素质、实绩贡献、创新成果等因素挂钩,探索年薪制、协议工资、项目工资、股权激励、岗位分红权、项目收益分红、超额利润分享等多种分配形式,提高企业人才薪酬。提高科技研发人员薪酬水平,科技研发人员薪酬平均水平应高于企业管理人员薪酬平均水平。
完善人才表彰激励机制。强化党委联系服务专家工作机制,扎实做好专家研修、体检、休假、慰问等工作。定期召开专家座谈会、高层次人才代表座谈会。积极推荐符合条件的优秀人才作为各级党代会代表、人大代表、政协委员和劳动模范人选。完善专家决策咨询制度,建立全市高端人才智库。加大人才表彰激励力度,对作出杰出贡献的科技领军人才、创新创业人才、高技能人才等,按照有关规定进行表彰奖励,营造尊重人才、尊重创新的浓厚氛围。
第七节 建立畅通有序的人才流动机制
深化人才资源供给侧结构性改革,健全统一规范的人力资源市场体系,规范人才流动秩序,进一步破除妨碍人才顺畅有序流动的体制机制弊端,畅通城乡、区域和不同所有制单位间人才流动渠道。畅通高校、科研院所和企业专业技术人才双向流动渠道,激励人才向科研一线流动。完善社会保险转移接续政策,降低人才流动的制度性成本。落实城镇专业技术人员高级职称评定基层服务经历要求,落实农村基层工资待遇倾斜政策,鼓励人才资源向基层一线流动。
第四章 强化人才服务保障,优化人才发展生态环境
完善人才服务政策体系,聚焦人才全链条生命周期,为人才提供全过程、全方位优质服务,打造优良人才生态环境,全面助力人才扎根许昌创业创新。
第一节 打造线上线下一站式人才服务平台
不断细化创新创业人才(团队)和高层次人才在评审、管理、考核、服务等方面的工作流程,运用大数据、云计算技术,依托省政务服务网站、“豫事办”APP、许昌市人事人才网、许昌英才计划网、“许昌英才”微信公众号等平台,深化“放管服”改革,推行人才服务事项线上办理、限时办结,提高人才服务质量和效率。积极推进事业单位人事管理“一件事”改革。优化许昌市人力资源社会保障服务热线“12333”人才服务功能,提供人才政策咨询、意见建议收集、高校毕业生报到信息查询、人事代理和人才求职招聘等服务,提升人才服务便利度。探索以高层次人才服务中心为载体,建设人才创新创业服务综合体,围绕人才引进、项目申报、政策兑现、生活保障、助力赋能、管理考核等创新创业服务链,为人才创新创业提供“一站式”服务。
第二节 加大财政金融支持力度
建立人才发展优先保障机制,把人才发展支出作为财政支出重点领域予以优先保障。用好“许昌英才基金”,保障“许昌英才计划”顺利实施,鼓励有条件的县区设立人才发展专项资金,保障重大人才工程项目实施。扩大政府投资基金规模,为创新创业人才及所在企业提供全链条金融支持。鼓励金融机构创新金融产品和金融服务,推出“人才贷”“人才投”“人才保”“人才险”等产品,为人才提供全方位金融服务。积极引进、推动天使投资人、股权投资机构和股权投资基金管理企业在许发展,鼓励其投资种子期、初创期企业。
第三节 抓好人才政策兑现落实
优化高层次人才安居政策,多渠道加大人才安居住房供给,探索建立新型人才住房投资建设和运营管理模式,逐步扩大人才住房保障覆盖范围。全面落实“许昌英才计划”支持政策,完善子女入学、配偶就业、医疗保障、出入境和留居便利等配套服务措施,为人才工作、生活构建起全方位、全周期的服务生态体系,让更多人才融入许昌、扎根许昌。
第四节 营造重才爱才的浓厚氛围
加大优秀人才选拔力度,开展许昌英才、许昌市技术能手、优秀企业家、高级经营管理人才、最美科技工作者、许昌大工匠、优秀社科专家等选拔认定工作,着力选树一批优秀人才代表,树立识才爱才敬才的良好导向。加强人才工作宣传力度,创新宣传内容形式,利用新媒体手段宣传重大人才活动、人才先进典型和优秀人才团队,在全社会大兴识才爱才敬才用才之风,努力营造崇尚知识、尊重人才的良好社会氛围。

第五章 推进“人人持证、技能河南”建设,提升劳动者技能素质
坚持技能就业、技能富民,贯彻落实“人人持证、技能河南”建设,通过推动抓技能提升促进人民群众高素质,让更多劳动者实现一技在身、一证在手、一条致富路在脚下铺就,推动人民群众更加充分、更高质量就业增收。
第一节 建立健全技能人才培养培训体系
充分发挥企业培养技能人才主体作用。督促企业履行《河南省职业培训条例》法定职责,大力开展全员培训,提升职工技能水平,逐步实现全员持证,鼓励一岗多能,一人多证。鼓励企业加大对重点领域或关键岗位职工开展新知识、新技术、新工艺等培训,加强技术研修攻关,扩大高技能人才供给。支持规模以上企业按照有关规定举办或参与举办职业培训机构,通过职工培训中心、产业学院、网络学习平台等开展职工培训,积极承担中小微企业和社会培训任务。持续实施技师培训项目,加大重点领域急需紧缺技师、高级技师培养。推行“招商引资+技能培训”,结合企业需求精准开展订单式、定岗式培训。扩大中国特色企业新型学徒制培训规模,年培训1500人以上。支持企业按规定提取使用职工教育经费,严格落实企业职工教育经费税前扣除政策。鼓励企业积极开展或参加岗位练兵比武和职业技能竞赛等活动,积极营造职工学习技术知识、提高技能水平的良好氛围。
强化职业院校技能培训主阵地作用。优化职业教育类型定位,推进职业教育与普通教育协调发展,总体保持中等职业教育与普通高中教育、高等职业教育与普通高等教育招生规模大体相当。实施中等职业学校标准化建设工程。鼓励引导职业院校争创国家“双高计划”和省级“双高工程”,推进高等职业教育提质培优,支持优质专科高职院校举办本科层次职业教育。健全符合职业教育规律的考试招生标准和办法,加快建立“职教高考”制度。推动学历教育与职业培训并举,实施“学历证书+若干职业技能等级证书”制度,培养高素质复合型人才。促进职业教育与普通教育学习成果双向互通互认、横向融通。加强职业院校“双师型”“一体化”教师队伍建设,提高职业技术教育质量。健全校企合作发展机制,推动产教融合发展,提高职业教育适应性,更好发挥职业院校技能培训作用。
大力发展技工教育。支持许昌技师学院创建国家级优质技工院校,推动形成技师学院、高级技工学校、技工学校梯次发展、有序衔接、布局合理的技工教育体系。支持技工院校与中等职业学校、高等职业学校合作办学、学分互认。支持和引导技工院校围绕先进制造业、战略性新兴产业、现代服务业等重点领域设置专业,努力建设省级优质技工专业。深化校企合作,鼓励技工院校深度参与职业技能提升行动,面向企业职工、就业重点群体、退役士兵等大规模开展职业技能培训、创业培训。稳定并扩大招生规模,“十四五”期间全市技工院校累计招生1.2万人以上。
推进社会培训机构能力建设。统筹民办职业培训机构布局和专业设置,优先支持先进制造业、战略性新兴产业类培训机构发展。鼓励各类社会培训、评价机构积极参与重点群体普惠制培训、评价工作,每年遴选60家以上机构,面向脱贫劳动力及监测对象、农民工、退役军人、转岗职工等群体,开展以持证就业为目的的菜单式、项目制技能培训和创业培训。鼓励社会培训机构加大人工智能、云计算、大数据等领域新职业新技能培训力度。
加强职业技能培训基础设施建设。持续推进全民技能振兴工程,建设高技能人才培训基地、技能大师工作室、公共实训基地、世赛集训基地等,夯实职业技能培训基础能力。实施公共就业训练中心提质工程。鼓励政府与职业院校、企业共建高技能人才培训基地,推动培训设施共建共享、融合发展,增强职业技能培训基础能力。

第二节 开展大规模职业技能培训
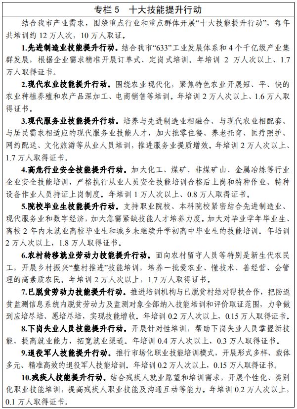
把服务制造业高质量发展作为职业技能培训主攻方向,采取超常规举措大规模开展“全劳动周期、全工种门类”职业技能培训,围绕重点行业和重点群体开展“十大技能提升行动”。紧密结合我市“633”工业发展体系和4个千亿级产业集群,开展定向式、订单式、冠名式等培训,加大企业急需紧缺技能人才供给。实施重点群体专项培训行动,稳步扩大培训规模,重点加强高校毕业生和城镇青年、农村转移就业劳动者、退役军人、脱贫人口、失业人员、个体工商户、就业困难人员(含残疾人)等技能培训,突出高技能人才培训、急需紧缺人才培训、转岗转业培训、储备技能培训、通用职业素质培训,积极发展养老、托育、家政等生活服务业从业人员技能培训,广泛开展新业态新模式从业人员技能培训,全面加强新技术培训。加强职业道德教育,引导劳动者树立正确的人生观价值观就业观,培养敬业精神和工作责任意识。

第三节 建立健全技能人才评价激励体系
完善技能人才评价制度。推进职业资格制度改革,健全技能人才多元评价体系,推动全市技能人才评价高质量发展。支持并指导企业自主开展技能岗位人员全员定级、晋级评价,鼓励企业在国家职业技能等级框架范围内增加技能岗位等级层次。支持院校建立职业技能等级认定机构,广泛开展评价活动。加快社会培训评价组织建设,实现技能类职业(工种)全覆盖。建立全市职业技能评价目录清单制度,实行动态退出,符合条件的劳动者均可在清单内的机构免费参加评价。建立职业技能等级认定与相关系列职称评审贯通机制,“中华技能大奖”和我省特技技师获得者可直接申报相应系列正高级职称;“中原技能大奖”和“全国技术能手获得者”可直接申报相应系列副高级职称。
建立技能导向激励机制。落实《技能人才薪酬分配指引》,鼓励企业健全体现技能价值的薪酬分配制度,完善技能人才与科技成果、创新绩效挂钩的奖励制度。畅通技能人才与专技人才发展通道。积极开展劳模工匠选树培育,培育和选树更多能工巧匠,积极申报“中原技能大师”“中原大工匠”“中原技能大奖”和高技能人才享受省政府特殊津贴,持续开展“许昌技能大奖”“许昌大工匠”“许昌市技术能手”“青年岗位能手”“巾帼建功标兵”和高技能人才享受市政府特殊津贴评选工作。对新引进的高技能人才,鼓励申报“许昌英才计划”享受相应优惠支持政策。将世赛获奖者、国赛金牌获得者纳入事业单位招聘“绿色”通道。大力弘扬劳模精神、劳动精神、工匠精神,营造尊重劳动、崇尚技能的社会风尚和精益求精的敬业风气。
第四节 提升职业技能培训质量
引导培训资源向市场急需、企业生产必需等领域集中,重点开展急需紧缺职业工种培训,增强培训针对性和实效性。动态发布急需紧缺技能人才目录,指导开展紧缺技能人才培养。采取政府补贴培训、企业自主培训、市场化培训等多样化的培训方式,广泛开展订单式培训。推行“互联网+职业技能培训”。加强培训资金的统筹整合、集约化管理和使用,科学制定培训计划目标,合理有序地安排培训项目。建立分层分类的培训补贴标准,建立培训补贴标准与经济社会发展、市场需求程度、培训成本相适应的动态调整机制,全面推广使用职业培训券,实现“发券-培训-评价-持证-兑现”闭环管理。健全职业培训监督评价考核机制,强化培训计划的跟踪、反馈、资金使用和效果评估。推广使用全省技能人才管理服务信息系统,强化职业培训实名制管理,建立劳动者职业培训评价电子档案,提升“数治”监管服务效能。
第五节 建立健全职业技能竞赛体系
落实《河南省职业技能竞赛管理办法(试行)》,加强对职业技能竞赛工作的组织领导,完善竞赛计划编制、组织实施、集训考核、政策激励、经费保障等。坚持以赛促学,以赛促训,以赛强能的原则,积极开展职业技能竞赛活动。激发技能人才的潜力和活力。每两年举办一届许昌市职业技能大赛,积极申办世赛、国赛、省赛等重要赛事。大力提升职业院校、公共就业训练中心和社会培训机构举办竞赛活动能力,积极承担各级各类职业技能竞赛和国赛省赛集训任务,提高我市办赛水平。举办乡村振兴职业技能大赛,以在岗农民工、农业转移劳动力、返乡农民工、脱贫家庭劳动力为重点群体,大规模开展技工教育和职业培训,培养一批高技能人才和乡村工匠。

第六章 持续加强服务能力建设,推进人力资源服务业高质量发展
充分发挥市场在人力资源配置中的决定性作用,健全人力资源市场体系,持续提升人力资源服务能力,促进人力资源高效率流动配置,不断强化人力资源支撑经济高质量发展作用。
第一节 促进人力资源服务业高质量发展
实施人力资源服务业高质量发展行动,以市场需求为导向,推动人力资源服务行业创新发展。落实支持人力资源服务业发展的财政支持和税收优惠政策,将人力资源服务纳入政府购买服务指导性目录。鼓励人力资源服务机构有序承接政府转移的人才引进、人才流动、人才服务等项目,按规定享受补贴;吸纳重点群体就业的,按规定享受社会保险补贴;为重点群体提供就业创业服务和就业见习的,按规定享受相应补助、补贴;具有资质的机构开展职业技能培训,符合条件的,按规定纳入补贴类培训范围。实施骨干企业培育计划,重点培育一批有核心产品、成长性好、竞争力强的人力资源服务骨干企业。鼓励人力资源服务机构参评高新技术企业。以许昌市人力资源产业园建设为引领,鼓励有条件的县(市、区)根据本地经济发展和产业转型需要,培育建设产业园,吸引名优人力资源服务企业入驻,努力建设全省、全国人才高地,为我市经济社会高质量发展提供新动能。
第二节 大力提升人力资源服务水平
深化人力资源供给侧结构性改革,推动人力资源服务产品更优、质量更高,匹配人力资源供给与需求的效率更高。推动人力资源服务机构深度融入制造业产业链,围绕制造产业高端化和智能化升级、产业链现代化提供精准专业服务,不断强化人力资源支撑经济高质量发展作用。支持人力资源服务机构向现代服务业相关细分行业拓展经营范围。实施人力资源服务业助力乡村振兴计划,统筹城乡人力资源流动配置,为劳务品牌建设添力,促进乡村人才振兴。围绕重点群体、重点行业,实施人力资源服务行业促就业计划,向劳动者提供终身职业培训和就业服务。推动公共人力资源服务与经营性人力资源服务相互促进、协同发展。
第三节 规范人力资源市场秩序
深化人力资源市场领域“放管服”改革,规范实施人力资源服务许可,持续优化人力资源市场环境,激发市场活力。落实“双随机、一公开”、年度报告公示等事中事后监管措施,持续开展清理整顿人力资源市场秩序行动,整治非法劳务中介。规范发展网络招聘、劳务派遣、人力资源服务外包、在线培训等人力资源服务。推进人力资源市场诚信体系建设,组织开展诚信服务活动,选树一批诚信人力资源服务示范典型。推动成立许昌市人力资源服务行业协会,助推行业发展,促进公平竞争。


第七章 实施就业优先政策,增强经济发展拉动就业能力
坚持经济发展就业导向,深入实施就业优先战略,稳存量,扩容量,提质量,推动形成经济社会高质量发展与就业扩容提质互促共进的良性循环。
第一节 强化落实就业优先政策
全面强化就业优先政策,继续把就业摆在经济社会发展和宏观政策优先位置,作为保障和改善民生头等大事,把稳定和扩大就业作为宏观调控的优先目标和经济运行合理区间的下限,强化就业政策与财政、投资、消费、产业等政策协同,聚力支持稳定和扩大就业。深入实施扩大内需战略,持续促进消费、增加有效投资拉动就业,通过保市场主体保就业。强化就业影响评估,提升重大政策规划、重大工程项目、重大产业布局对就业的促进作用,优先发展和投资就业带动能力强的产业,培育新的就业增长极。支持吸纳就业能力强的服务业、中小微企业和劳动密集型企业发展,努力创造更多就业岗位。
第二节 全面增强就业吸纳能力
聚焦产业立市强市的发展定位,全面增强实体经济就业吸纳能力,努力实现更大规模、更高质量就业,确保全市就业局势稳定。
增强制造业就业。实施制造业高质量发展行动,强化要素保障和高效服务,推动制造业企业降本减负,提升制造业盈利能力,提高从业人员收入水平,增强制造业就业吸引力。推进制造业高质量发展和职业技能培训深度融合,实施产业基础再造和产业链现代化提升工程,加速壮大战略性新兴产业,优化提升优势主导产业,改造提升传统产业,支持吸纳就业能力强的劳动密集型行业发展,创造更多制造业就业岗位。推动先进制造业集群发展,重点培育形成装备制造、节能环保、新材料、新一代信息技术4大千亿级产业集群,培育一批百亿级县域特色产业集群,开发更多制造业领域技能型就业岗位,打造更多制造业就业增长点。
扩大服务业就业。立足提升产业整体竞争力和综合服务能力,打造中原先进制造业和现代服务业深度融合发展引领区,构建优质高效、结构优化、竞争力强的服务产业新体系,加快推动现代物流、信息服务、现代金融、科技服务、商务服务等生产性服务业专业化、高端化发展,为劳动者就业提供更大空间和更多选择。顺应消费结构升级趋势,加快壮大文化旅游、健康养老、居民和家庭服务、商贸流通等生活性服务业高品质、多样化升级,引导夜间经济、便民生活圈等健康发展,稳定开发社区超市、便利店、社区服务和社会工作服务岗位,充分释放服务业就业容量大的优势。
促进农业就业。深化农业供给侧结构性改革,加强现代农业产业园创建,大力发展蔬菜、烟叶等特色农业,延伸粮食产业链、提升价值链、打造供应链,吸纳带动更多就业。发展壮大农民合作社、家庭农场等新型农业经营主体,支持农业经营主体、精深加工企业做大做强。积极培育龙头企业带动、农民合作社和家庭农场跟进、小农户参与的农业产业化联合体,深入推进电子商务进农村和农产品出村进城,促进农民实现“线上就业”、抱团发展、就业增收。
支持中小微企业和个体工商户稳定发展增加就业。完善促进中小微企业和个体工商户发展的政策体系,优化中小微企业发展生态,构建常态化援企稳岗帮扶机制,持续减轻中小微企业和个体工商户负担,加强普惠金融服务,激发中小微企业和个体工商户活力,增强就业岗位创造能力。支持劳动者创办投资小、见效快、易转型、风险小的各类小规模经济实体。
第三节 积极培育就业新动能
加快发展数字经济,争创数字河南建设“尖刀兵”,打造国内一流水平的智慧城市新样板,催生更多新产业新业态新商业模式,培育多元化多层次就业需求。推广在线服务、共享服务、无人服务等发展新模式,积极发展互联网平台经济,带动更多劳动者依托平台就业创业。破除各种不合理限制,建立促进多渠道灵活就业机制,支持和规范发展新就业形态。鼓励传统行业跨界融合、业态创新,增加灵活就业和新就业形态就业机会。建立完善适应灵活就业和新就业形态的劳动权益保障制度,引导支持灵活就业人员和新就业形态劳动者参加社会保险,提高社会保障水平。持续开发新职业,加强新职业培训,提升新就业形态劳动者技能。
第八章 优化创业生态,推动创业带动就业
实施创新驱动发展战略,营造良好发展环境,深入推进大众创业、万众创新,更大力度激发市场活力和社会创造力,让各类市场主体、各类人群创业热情持续高涨、创业动能充分释放,为促进就业提供有力支撑。
第一节 优化创业生态
优化营商环境。纵深推进“放管服”改革,打造市场化法治化国际化营商环境。持续深化行政审批制度改革,着力推进涉企审批减环节、减材料、减时限、减费用。深化“证照分离”改革,推动电子证照扩大应用,让市场主体准入更便捷,进一步降低创业门槛。用好政务服务平台,实现更多创业服务网上办、掌上办、一次办,便于各类创业主体及时享受扶持政策。
加大政策支持。落实场地支持、租金减免、税费优惠、创业补贴、培训补贴等扶持政策,降低创业成本,提升初创企业持续发展能力。进一步完善支持政策,破解企业用地、融资、人力资源保障等瓶颈。优化政策落地机制,做好政策解读、推送、答惑,建立政策落实考核机制。压实县级政府主体责任,健全部门联动机制,形成工作合力。
推进资源共享。鼓励各行业龙头企业向中小微企业开放资源、场景、应用和需求,打造基于产业链供应链的创新创业生态体系。支持高校、科研机构与企业共同建立成果转化服务平台,鼓励高校学生参与创业实践。探索建立创业联盟,推进土地、资金、人力、信息等资源开放共享,促进孵化机构与服务机构合作创新,提高创业资源配置效益。
第二节 强化创业服务
加强创业培训力度。实施创业培训“马兰花计划”,健全完善政府引导、社会参与、创业者自主选择的创业培训工作机制,发展一批更高水平、更有影响力的创业培训示范基地,扩大创业培训规模,提升培训质量扩大创业培训规模,强化培训绩效管理,提升培训质量。鼓励支持各级公共就业训练中心积极参与创业培训。加强创业培训师资队伍建设,培育一支覆盖各类培训课程的讲师队伍。
加大融资支持力度。落实创业担保贷款政策,降低贷款门槛,优化办理程序,加大贴息支持,稳定和提高创业担保贷款发放总量。继续开展大众创业扶持项目评审认定工作,择优对符合我市产业政策方向的小微企业给予资金支持。拓展创业企业直接融资渠道,支持符合条件的企业发行企业债券。加快孵化平台建设。发挥政府、企业、高校和科研机构等各方力量,积极建设特色化、标准化、专业化的高质量创业平台载体,构建众创空间、孵化器、加速器、产业园相互接续的创业平台支持链条。每年评定一批市级创业孵化示范基地,从中择优推荐参评一批省级示范基地,发挥示范基地带动作用。支持条件成熟的县建设返乡创业“一站式”综合服务中心,提升线上线下创业服务能力。
全面升级创业服务。加强创业服务队伍建设,支持科技领军企业、高技能人才、专业技术人才等到基层开展创业服务,大力开展创业服务进基层、进高校专项活动,为创业者提供政策咨询、项目推介、开业指导等服务。建立健全创业导师专家团工作机制,推进创业导师与初创企业“一对一”结对服务,帮助提高创业成功率。
第三节 激发创业活力
鼓励引导各类群体创业。支持有创业意愿和创业能力的农民工、大学生、退役军人、科研人员等返乡入乡创业。实施乡村企业家、农村创业创新带头人、返乡入乡创业带头人培育行动。实施大学生创业支持计划、留学人员回国创业启动支持计划。建立健全科研人员入乡兼职兼薪和离岗创业制度。
教育培养引进创业人才。积极发展高校创新创业教育,培育一批创业拔尖人才。面向有创业意愿和培训需求的城乡各类劳动者开展创业培训。加大创业人才引进力度,为高层次人才来许创业提供便利。健全以创新能力、质量、实效、贡献为导向的创新创业人才评价体系,加强创新创业激励和保障。
积极营造大众创业氛围。办好双创活动周,高质量组织参加“豫创天下”“凤归中原”等创新创业大赛和创业推进活动,开展创业型城市创建和返乡创业示范县创建活动,营造浓厚创业氛围。广泛宣传创业政策,开展创业成果展示推广,大力宣传创业事迹、创业精神,讲好许昌创业故事,打造返乡创业品牌。

第九章 完善支持体系,促进重点群体就业
聚焦高校毕业生、城镇青年、农民工等重点群体,坚持市场化社会化就业与政府帮扶相结合,创造就业机会,增强就业持续性,提升就业质量,稳住就业基本盘。
第一节 促进高校毕业生就业
拓宽就业渠道。深入实施高校毕业生就业创业促进计划和基层成长计划,促进高校毕业生更加充分更高质量就业。围绕我市重点产业和新兴产业发展,创造开发更多适合高校毕业生的知识技术型就业岗位。坚持市场化社会化就业导向,多渠道促进高校毕业生就业,鼓励各类企业吸纳就业,支持灵活就业和自主创业。落实高校毕业生基层工作激励政策,统筹实施“三支一扶”等基层服务项目,畅通基层成长发展通道,引导高校毕业生到西部、艰苦边远地区和城乡基层就业。围绕乡村振兴战略,服务乡村建设行动和基层治理,扩大基层教育、医疗卫生、社区服务、农业技术等领域就业空间,鼓励高校毕业生到中小微企业和农村、社区基层就业创业。
加强就业服务。健全校内校外资源协同共享的高校毕业生就业服务体系,将留学回国毕业生纳入公共就业人才服务范围。开展大规模、高质量高校毕业生职业技能培训,加大就业实习见习实践组织力度,提高就业能力。实施常态化高校毕业生就业信息服务,精准组织线上线下就业服务活动,举办行业性、区域性、专业性专场招聘。对离校未就业高校毕业生开展实名制帮扶,对困难高校毕业生实施就业援助。加强职业发展教育和就业创业指导,引导高校毕业生转变就业观、择业观,积极理性就业。开展“最美基层高校毕业生”学习宣传活动。

第二节 重视城镇青年就业
创造更多就业机会。统筹做好城镇青年(主要包括未继续升学初高中毕业生、城镇失业青年、转岗青年职工等,下同)就业工作。在推动先进制造业、现代服务业和劳动密集型产业发展中,开发更多适合城镇青年的就业岗位,带动更多城镇青年到新产业新业态新商业模式领域就业创业。支持城镇青年到人才紧缺领域就业。
增强职业发展能力。实施青年工匠技能提升计划,常态化开展导师带徒、行业沙龙、知识竞赛、学习交流等活动。发挥就业创业服务机构、青年之家、青年活动中心等各类平台作用,支持城镇青年参加职业指导、职业体验、创业实践等活动。探索组织青年职业训练营、就业训练工场。强化就业帮扶。打造适合城镇青年特点的就业服务模式,畅通信息服务渠道,提高择业精准度。实施青年就业启航计划,对城镇长期失业青年开展实践引导、分类指导和跟踪帮扶,将劳动精神、奋斗精神融入指导和实践,引导其自强自立,促进其进入市场就业创业。为城镇困难失业青年提供就业援助。
第三节 推进农村劳动力转移就业
稳定和扩大外出就业规模。持续开展“春风行动”专项服务活动,举办农民工专场招聘会,送岗位下乡进村入户。建立健全对外劳务协作长效机制,加强与长三角、珠三角、京津冀等我市农民工输出重点地区合作,建立常态化的跨区域岗位信息共享和发布机制,培育和发展乡镇、村级劳务组织和经纪人,有序组织农村劳动力外出务工。培育一批有地域特色、行业特征、技能特点,带动农村劳动力就业效果好的劳务品牌。实施农民工素质提升工程,强化农村劳动力技能培训。
促进就地就近就业。依托县域经济、乡村产业、返乡入乡创业,结合产业梯度转移,为农村劳动力创造更多就地就近就业岗位。扶持就业容量大、门槛低的劳动密集型企业发展,吸纳农村劳动力就业。重大投资项目、基础设施建设优先吸纳当地农村劳动力就业。在农田水利、人居环境整治、乡村绿化等农业农村基础设施建设领域积极推广以工代赈,优先吸纳农村低收人口参与工程建设以及建成后的维护运营。推进农民工市民化。落实农民工与城镇职工平等就业制度,不断提升农民工平等享受城镇基本公共服务水平,重点促进县域内稳定就业生活的农民工市民化。扩大农民工参加城镇职工社会保险覆盖范围,完善农民工参加失业保险政策,落实农民工与城镇职工同工同酬。加强宣传,积极营造全社会关心关爱农民工的良好氛围。

第四节 支持退役军人就业
完善安置制度。科学制定安置计划,优化安置方式,推进落实安置政策,规范接收安置程序,提高安置质量。引入市场化运行模式,强化多渠道、多元化安置。推广“直通车”式安置,健全“阳光安置”工作机制。鼓励到城乡基层安置。
支持自主就业创业。将退役军人按规定纳入现有就业服务、教育培训等扶持政策覆盖范围。鼓励符合条件的退役军人报考高职学校,落实招收、培养、管理等方面的扶持政策。深化“权威推荐、自主选择”的企业合作就业模式。探索民营企业吸纳退役军人就业机制,促进退役军人到民营企业就业。实施“兵支书”协同培养工程,推动退役军人在乡村就业。面向有创业意愿的退役军人开展创业培训,增强创业能力。加大创业担保贷款政策支持力度,引导退役军人创新创业。设立退役军人就业实名台账,强化退役军人服务中心(站)就业服务功能,及时提供针对性服务。
第五节 统筹其他重点群体就业
稳定脱贫人口就业。健全脱贫人口、农村低收入人口就业帮扶长效机制,保持脱贫人口就业领域的扶持政策、资金支持、帮扶力量总体稳定。对脱贫人口继续开展免费职业技能培训,提高就业创业能力。持续加大有组织劳务输出力度,优先为脱贫人口提供就业指导服务,推荐就业岗位。统筹用好乡村公益岗位和就业帮扶车间等就业载体,将脱贫人口作为优先保障对象,帮助其就近就地就业。
加强困难群体就业援助。完善就业困难人员认定办法,建立动态调整机制,对零就业家庭人员、残疾人等困难群体,提供“一人一档”、“一人一策”精细化服务,合理开发公益性岗位安置,确保零就业家庭动态清零。落实残疾人按比例就业制度。开展就业援助月等帮扶活动,鼓励企业吸纳困难人员就业。及时将符合条件的就业困难人员纳入最低生活保障、临时救助范围,落实乡镇(街道)临时救助备用金制度。促进其他群体就业。统筹做好妇女、退出消防指战员等群体就业工作,持续做好产业结构调整中的人员转岗再就业。落实应对人口老龄化国家战略,强化大龄劳动者就业帮扶和权益保护,及时提供就业创业服务、技能培训等支持,促进人力资源充分利用。
第十章 健全公共就业服务体系,加强劳动者权益保障
打造覆盖全民、贯穿全程、辐射全域、便捷高效的全方位公共就业服务体系,加强风险监测预警和应对处置,防范化解失业风险。通过优化就业环境,提高工资待遇,加强权益保障,不断提升劳动者获得感和满意度。
第一节 健全全方位公共就业服务体系
完善公共就业服务制度。健全户籍地、常住地、参保地、就业地公共就业服务供给机制,推进就业创业政策咨询、就业失业登记、职业介绍等服务覆盖全体城乡劳动者。支持各类市场主体在注册地、经营地、用工地免费享受劳动用工咨询、招聘信息发布等服务。促进基本公共就业服务资源向基层延伸,实现城乡公共就业服务便利共享。
加强公共就业服务载体建设。优化基层服务平台建设,统筹基本公共就业服务设施布局和共建共享,构建覆盖城乡的基层服务平台。合理配置公共就业服务机构人员,加强职业指导、职业信息分析、创业指导等专业化、职业化队伍建设。建立公共就业服务训练基地,面向公共服务对象开展就业训练。鼓励引导社会力量参与提供公共就业服务。
提升公共就业服务能力。加快推进河南省“互联网+就业创业”信息系统应用,推动公共就业服务向移动终端、自助平台延伸,实现就业管理和服务全程信息化,逐步实现就业服务事项“一网通办”。推进流动人员人事档案信息化建设。探索建立创业指导专家、职业指导专家等服务团队,为服务对象提供专业化服务。开展公共就业服务需求分析、社会满意度调查和第三方评估,提高人民群众满意度。建设一批充分就业社区,创建公共就业创业服务示范城市。

第二节 防范化解失业风险
加强就业失业统计监测调查。完善就业统计指标体系和调查统计方法,建立健全城镇实名制就业、登记失业率、调查失业率、重点企业用工、职业供求分析、失业风险预警等指标统计监测,强化第三方数据质量核查机制,提升综合分析应用能力。探索研究技术进步、人口结构变化等对就业失业的影响,及时分析预测就业市场变化,深入研究苗头性、倾向性、潜在性问题。完善企业规模裁员减员及突发事件报告制度,加强风险评估,适时发布失业预警信息。
全面强化风险应对处置。制定风险应对预案制度,加强规模性失业风险应急处置,探索设立由同级财政部门统筹安排的就业风险储备金。允许困难企业在与职工协商一致基础上,采取依法调整工作时间安排、薪酬等方式,稳定工作岗位。指导企业依法依规裁员。根据国家政策和我市失业保险基金结余情况,调整优化失业保险扩围、促进企业稳岗、支持参保职工技能提升等政策,提高失业保险基金使用效率,有效发挥防失业、促就业功能作用。畅通失业人员求助渠道,建立失业人员常态化帮扶机制,实现失业登记、职业指导、职业介绍、职业培训、生活保障联动。
第三节 改善劳动者就业条件
合理增加劳动报酬。完善企业工资制度,健全合理增长机制,提高劳动报酬在初次分配中的比重。健全工资决定、合理增长和支付保障机制,增加劳动者特别是一线劳动者劳动报酬,实现劳动报酬与劳动生产率同步提高。落实最低工资标准,完善企业薪酬调查和信息发布制度,为用人单位提供薪酬分配指引。积极推行工资集体协商制度。深化国有企业工资分配制度改革,完善国有企业负责人薪酬和工资总额管理政策。
改善劳动环境。健全劳动标准体系,督促企业严格落实国家规定的工作时间、休息休假、女职工和未成年工特殊劳动保护等标准。推动简单重复的工作环节和“危繁脏重”的工作岗位尽快实现自动化智能化,加快重大安全风险领域“机器换人”。实施工伤预防五年行动计划。推进平台灵活就业人员职业伤害保障工作。加强职业病防治,保障劳动者职业健康权益。
加强社会保障。实施全民参保计划攻坚行动,扩大社会保险覆盖面。积极促进灵活就业人员、新就业形态劳动者参加相应的社会保险,提高参保率。加大城镇职工基本养老保险扩面力度,支持和鼓励发展企业年金、职业年金,规范发展第三支柱养老保险。推进失业保险、工伤保险向职业劳动者广覆盖,落实工程建设领域农民工按项目参加工伤保险。完善预防、补偿、康复“三位一体”工伤保险工作体系。提升社会保险经办服务水平,优化社会保险关系转移接续。
第四节 促进平等就业
建立劳动者平等参与市场竞争的就业机制,营造公平的就业环境,逐步消除民族、种族、性别、户籍、身份、残疾、宗教信仰等各类影响平等就业的不合理限制或就业歧视。加强灵活就业人员和大龄、妇女劳动者等权益保护,为因生育中断就业的女性提供再就业培训公共服务,将生育友好作为用人单位承担社会责任的重要方面,鼓励用人单位制定有利于职工平衡工作和家庭关系的措施,依法确定有利于照顾婴幼儿的灵活休假和弹性工作方式。健全司法救济机制,依法受理涉及就业歧视的相关起起诉。
第五节 维护劳动者合法权益
构建和谐劳动关系。加强协调劳动关系三方机制建设,加强对企业劳动用工的指导和服务。实施劳动关系“和谐同行”能力提升三年行动计划。深入推动劳动合同集体合同制度实施,巩固提高集体协商覆盖面和实效性。落实新就业形态劳动者劳动权益保障机制,维护新就业形态劳动者权益。加快劳动关系协调员队伍建设。
加强劳动权益保障。开展清理整顿人力资源市场秩序专项行动,依法查处招聘过程中的虚假、欺诈现象,强化劳务派遣用工监管。健全劳动合同制度,鼓励企业与劳动者签订长期或无固定期限劳动合同。完善根治欠薪长效制度机制,推动农民工工资支付监管系统在建工程项目全覆盖,持续推进根治拖欠农民工工资工作。推进智慧劳动保障监察系统建设,提高执法效能。
加强劳动争议调解仲裁工作。完善劳动人事争议调解仲裁工作机制,加强劳动人事争议处理效能建设。健全集体劳动人事争议应急调解制度,加强矛盾纠纷多元化解,推动劳动人事争议调解与人民调解、行政调解、专业性行业性调解、仲裁调解、司法调解衔接联动。加强仲裁标准化建设,优化调解、仲裁、诉讼衔接机制。完善仲裁准司法制度体系,加强调解仲裁机构队伍建设。
第十一章 强化规划实施保障
实施许昌市“十四五”人才发展、人力资源开发和就业促进规划意义重大,必须广泛动员全市各方力量,强化统筹协调,完善保障措施,确保规划确定的各项目标任务落到实处。
第一节 加强党的领导
贯彻党把方向、谋大局、定政策、促改革的要求,切实把习近平总书记关于人才、职业教育、就业工作重要指示批示精神转化为具体实践。坚持党管人才原则,完善党委统一领导,组织部门牵头抓总,有关部门各司其职、密切配合,社会力量广泛参与的人才工作格局。全面贯彻党的就业工作方针,把党的领导贯彻到促进就业工作的各领域、各方面、各环节,把稳定和扩大就业放在经济社会发展更加突出的位置,确保党中央、国务院关于促进就业的各项决策部署落到实处。
第二节 加强组织协调
加强部门间的统筹协调,促进人才、教育、就业、产业、财税、金融等政策协同,充分发挥系统效应和整体效能。明确各部门职责职能,强化政策协同关联,要素顺畅流动,形成各环节分工明确、执行畅通无阻、部门协同配合的实施状态,形成工作合力。全市各级各有关部门出台本规划配套政策实施办法,形成各部门联合协作推动政策落实的长效机制,为促人才发展、稳就业大局提供有力支撑。加强规划宣传解读,积极营造有利于规划实施的舆论氛围。
第三节 加强要素保障
健全经费保障机制,加大对人才、人力资源开发、就业工作的专项资金支持力度,盘活存量财政资金,优化投入结构。探索多元化资金投入方式,引导社会资本在人才、技能培训、就业创业等方面发挥作用。支持重大项目实施,建立健全“项目跟着规划走、要素跟着项目走”机制,加大投入,保障人才、技能培训、就业重大项目实施。加强部门协同配合,构建政策支撑体系,形成政策合力,放大政策效应。加强工作队伍建设,加大培训力度,提高工作科学化水平。建立人才、就业工作考核激励机制,形成推动人才和就业工作发展的良好环境。
第四节 加强规划实施
加强规划实施的组织领导,制定本规划实施任务分工方案,细化落实规划实施责任,建立约束性指标和重点工作事项、重大政策推进落实机制,确保如期完成。将本规划确定的主要指标分解纳入年度计划指标体系,设置年度目标并做好年度间综合平衡,合理确定年度工作重点。健全规划执行监测评估机制,加强统计监测与分析,做好规划实施情况动态监测、中期评估和总结评估。